
2017年可以說是動力電池發展最快也最為艱辛的一年。也許正是年初新能源汽車補貼政策退坡帶來的下游市場調整,讓始終處于從屬地位的動力電池業感受到,真正要實現產業發展,正應了習總書記那句“打鐵還需自身硬”。在未來新能源汽車產業完全實現優勝劣汰的市場競爭時,動力電池企業的錢更難賺,因此也需要在如何賺錢上多下功夫。因此,雖然面臨“上擠下壓”的成本壓力,但動力電池企業依然在不斷調整自身發展思路,提升技術水平,降低成本投入,適應市場變化,并逐步涌現出一批引領產業發展的“排頭兵”。這些企業不僅展現出蓬勃的活力,也讓新能源汽車產業擁有了值得信賴的關鍵零部件產品。這種產業內的良性競爭,也最終將推動我國新能源汽車行業的更快發展。在此帶動下,動力電池企業更加積極地與材料、設備等上游企業開展合作,進一步推動了整個產業鏈的發展。
為了對2017年我國動力電池產業進行全面總結和梳理,助推我國動力電池產業鏈的健康、可持續發展,并形成以動力電池相關技術為核心的產業支持力和發展動力,對新能源汽車產業發展進行持續推動,中國化學與物理電源行業協會動力電池應用分會將在行業內開展“2016-2017年度動力電池行業評選”申報表彰活動。
本次評選依托國家級協會中國化學與物理電源行業協會動力電池應用分會的權威專家資源,同時采取企業自愿申報、網絡公開評選、行業專家評定等多種不同的評選形式,將通過專家、企業和社會公眾三方力量,發掘近一年來表現突出的動力電池企業并予以表彰。
作為國家級協會——中國化學與物理電源行業協下屬的二級分會,中國化學與物理電源行業協會動力電池應用分會在國內動力電池領域具有較高的知名度和公信力。本次“2016-2017年度動力電池行業評選”工作,將作為申報企業綜合實力評估的重要基礎信息。獲評獎項,均可作為企業申請國家級、省級各類評選的重要參考依據,將對企業的下一步發展提供良好支持。
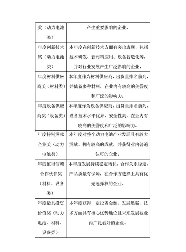
本次評選設立“年度卓越企業”、“年度創新技術”、“年度材料供應商”、“年度設備供應商”、“年度特別貢獻企業”、“年度值得信賴合作伙伴”、“年度最具投資價值企業”、“年度最具影響力行業人物”等8個評選獎項,涵蓋這一年來在動力電池制造、上游材料、制造裝備等方面表現突出的企業和個人,參評企業囊括動力電池產業鏈上中游企業,力圖通過評選發現全行業的“排頭兵”。
10月9日-10月20日是企業申報階段,這期間,參選企業可以根據申報不同獎項填寫相應的申報表格,并以郵件形式發送到中國化學與物理電源行業協會動力電池應用分會秘書處。(郵件請發送至yanghaiyan@cbea.com)
10月21日-11月5日為網絡評選階段,申報不同獎項的參選企業都將在電池中國網(m.chddoor.cn)、電池中國網微信公眾號(cbea_battey)兩大網絡平臺同時發布并接受公眾投票。
11月6日后,中國化學與物理電源行業協會動力電池應用分會秘書處將對網絡投票結果進行匯總,經專家組和議后,評選結果將在11月16日晚召開的“2017’第二屆動力電池應用國際峰會”歡迎晚宴上進行公布。
歡迎各電池、材料、設備企業積極參與到本次評選中來。
聯系人:楊女士,聯系電話:010-50906123-805、15801083211。



附件1:
2016-2017年度動力電池行業評選申報報名表(年度最具影響力行業人物獎(動力電池類)).docx
附件2:
2016-2017年度動力電池行業評選申報報名表(年度材料供應商獎(材料類)).docx
附件3:
2016-2017年度動力電池行業評選申報報名表(年度創新技術獎(動力電池類)).docx
附件4:
2016-2017年度動力電池行業評選申報報名表(年度設備供應商獎(設備類)).docx
附件5:
2016-2017年度動力電池行業評選申報報名表(年度特別貢獻企業獎(動力電池類)).docx
附件6:
2016-2017年度動力電池行業評選申報報名表(年度值得信賴合作伙伴獎(材料、設備類)).docx
附件7:
2016-2017年度動力電池行業評選申報報名表(年度卓越企業獎(動力電池類)).docx
附件8:
2016-2017年度動力電池行業評選申報報名表(年度最具投資價值獎(動力電池、材料、設備類)).docx
